Telegram myshkovetsn@yandex.ru
Конференция — навигация участников

Система оценки навигации: из разовой задачи — в управляемый стандарт

Превратила субъективные ощущения в числовую метрику навигации — теперь команда проводит аудит самостоятельно.

14–20
конференций в год
+20%
рост Navigation Score
9
конференций протестировано

Проблема и почему решением стала метрика

Компания проводит 14–20 офлайн-конференций в год с аудиторией до тысячи участников. Почти каждая площадка — новая, опыт терялся между событиями, а проблемы с навигацией обсуждались на уровне ощущений.

Проблема

Каждая конференция решала проблему навигации заново, без накопления знаний и возможности сравнения площадок и решений между событиями. Не существовало объективной системы оценки. Команды обсуждали проблемы на уровне ощущений. Невозможно было сравнить площадки между собой и видеть динамику.

Почему именно метрика

Навигация не напрямую влияет на NPS — но при высокой плотности потоков она разрушает опыт участника и может привести к уходу с мероприятия. При этом никакого способа измерить это не существовало.

Метрика позволила:

  • сравнивать сценарии между собой,
  • выявлять зоны перегрузки,
  • принимать решения до мероприятия, а не в моменте.
Эскалатор

Моя роль

Product Designer

Мне поставили задачу на уровне проблемы: придумать, как оценивать навигацию на площадке. Метод, структуру и критерии — выбирала самостоятельно. Готовых решений почти не существовало: пришлось изучать книги по урбанистике и вейфайндингу, адаптировать подходы из офлайн-среды к логике конференций. Результат защищала перед своим отделом и командами, которые в итоге внедрили методику в работу.

Отвечала за:

Работала на стыке UX-исследования, операционного анализа и продуктового подхода к метрикам.

Процесс

Процесс

Решение

Методика включает:

Система спроектирована так, чтобы аудит можно было провести за 1–2 часа без участия дизайнера.

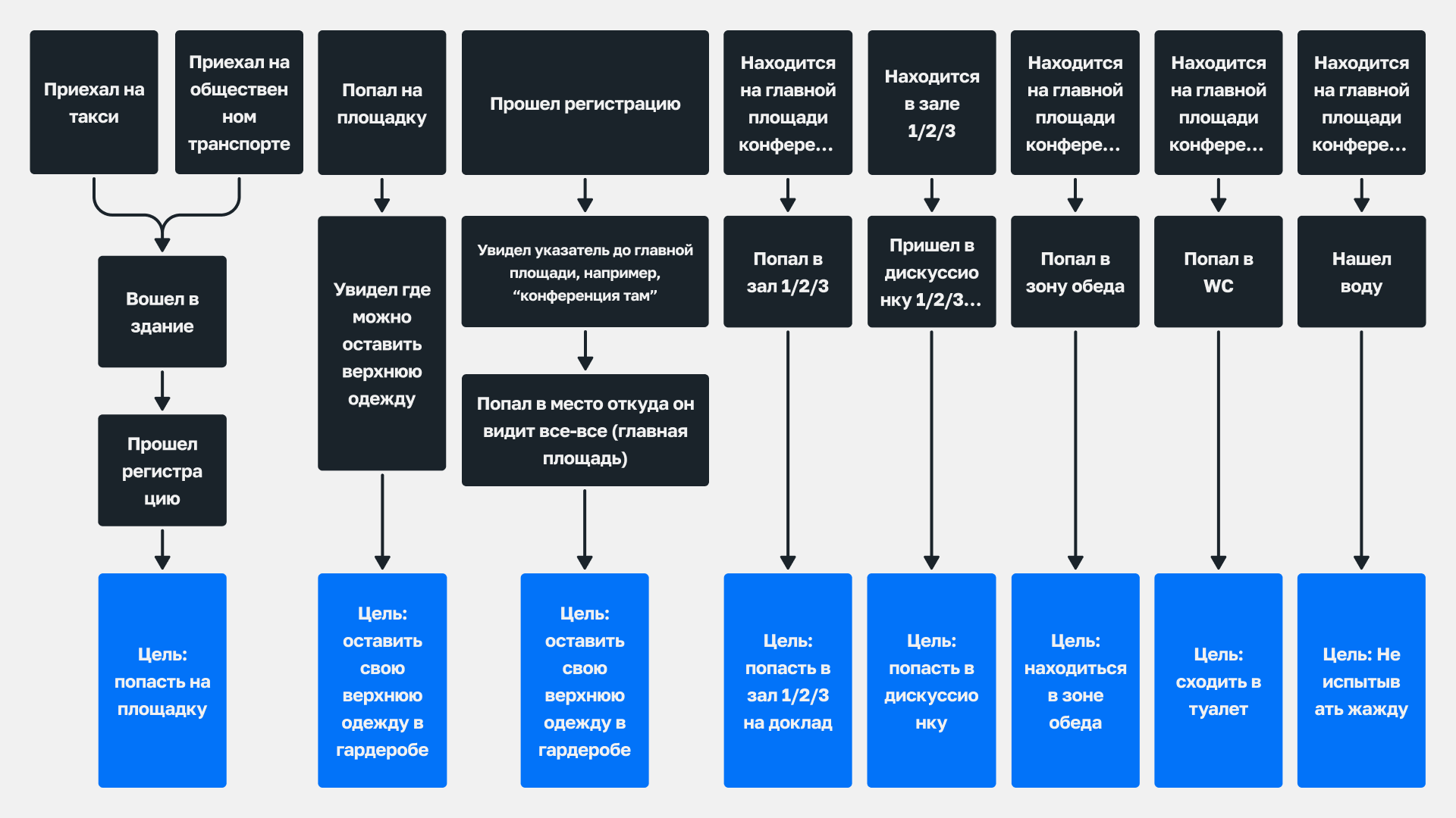
Сценарии

Почему равные веса — осознанное решение

Я осознанно не вводила веса сценариев. Несмотря на разную функциональную значимость зон, каждая из них влияет на непрерывность участия.

Взвешенная модель была бы точнее — но создала бы споры о весах на каждой новой площадке и усложнила аудит для неподготовленного ревьюера.

Для быстрого и воспроизводимого инструмента важнее простота и равная модель оценки.

Критерии оценки пространственных сценариев

Тип Критерий оценки Оценка 0 — неудовлетворительно Оценка 0.5 — допустимо, но есть барьеры Оценка 1 — удобно и понятно
Пространственные Понятность перемещения между локациями Участник теряется, нет указателей Путь неочевиден, требуется помощь/время Маршрут ясен, есть указатели, навигация логична
Время на ориентирование Тратит на маршрут >2 минут, нужна помощь 1–2 минуты, возможно без помощи < 1 минуты, понятно с первого взгляда
Видимость ключевых зон (залы, дискуссионные, кофе-брейки) Не видно/непонятно Надо искать, спрашивать Хорошо видно, легко найти
Ситуативные Доступность информации о возможностях Нет явных источников (стендов, инфо-экранов) Информация доступна, но разбросана Информация централизована и заметна
Понятность инструкций, действий Неясно как участвовать Понял, но потребовалось усилие Понял сразу, всё ясно и доступно
Временно-пространственные Согласованность расписания и пространства В расписании неясно, где будет активность Есть путаница, но можно разобраться Расписание и локации синхронизированы
Простота и понятность записи на активности Нет записи или сложная механика записи Записался, но процесс неинтуитивный Легко записаться, понятный механизм

Результаты

Шаблоны
+20%
рост среднего Navigation Score за 9 конференций
−100%
зависимость аудита от дизайнера — команды проводят оценку самостоятельно
3
команды внедрили методику в регулярную работу

Главный вывод

Navigation Score встроился в общее дерево метрик удовлетворённости участников как косвенный индикатор непрерывности опыта, влияющий на NPS. Раньше этого звена в системе измерений не существовало.

Navigation Score внедрён в работу Event-, CX- и Marketing-команд как стандарт подготовки мероприятий. Команды перестали спорить на уровне ощущений — и начали готовить навигацию как продуктовую задачу с критериями и данными.